各联盟单位:
湖北省MPAcc学生案例大赛本着“平等合作、互利互惠、公平公开”的原则,是由湖北省会计硕士专业学位联盟发起,湖北省各MPAcc培养单位共同参与的学生赛事。
湖北省前三届MPAcc学生案例大赛分别由湖北经济学院、武汉工程大学和武汉轻工大学承办并取得了巨大的成功和广泛的影响。湖北省第四届MPAcc学生案例大赛由湖北工业大学承办。通过组织MPAcc学员或本科生学员亲历企业实践、模拟管理决策、比拼解决方案,培养并提升学生发现、分析、解决企业实际问题的能力,同时促进不同培养单位间MPAcc学员的交流与沟通,为学员参加中国MPAcc学生案例大赛打下良好的基础。
湖北省第四届MPAcc学生案例大赛指南
1.比赛时间
2021年12月至2022年4月,历时5个月。
2.比赛组织
主办单位:湖北省会计硕士专业学位联盟
承办单位:湖北工业大学
协办单位:武汉财通教育科技有限公司
支持单位:财会通讯、财会月刊、会计之友、中铁大桥局集团有限公司、大信会计师事务所、立信会计师事务所、高顿财经高校事业部、浪潮通用软件有限公司、智慧财华(北京)管理咨询有限公司,会计学术联盟。
发起单位:武汉大学、中南财经政法大学、华中科技大学、武汉理工大学、湖北经济学院、中国地质大学(武汉)、三峡大学、武汉工程大学、武汉纺织大学、武汉轻工大学、长江大学、中南民族大学、湖北大学、武汉科技大学、湖北工业大学、江汉大学、湖北民族大学,华中师范大学、华中农业大学、武汉财通教育科技有限公司
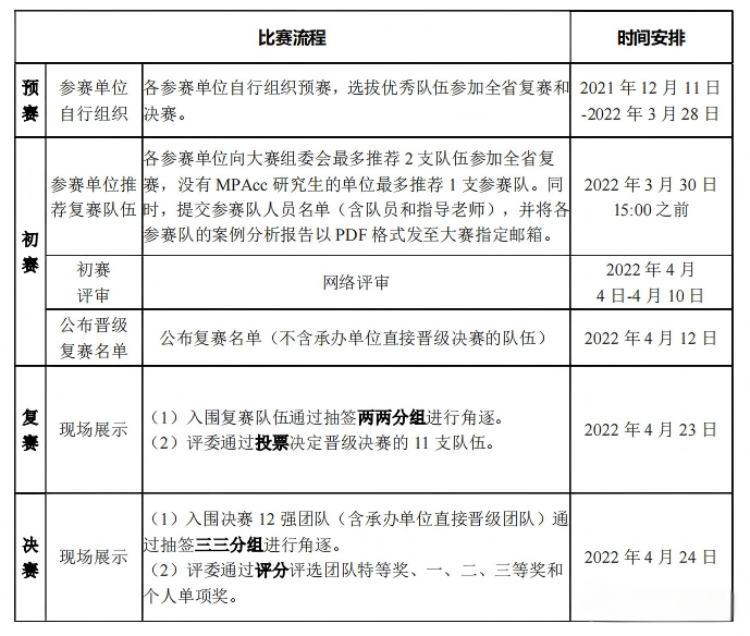
3.赛程安排

4.比赛形式
大赛分预赛、初赛、复赛、决赛四个阶段。
(1)预赛阶段
预赛由各参赛单位自行组织,选拔优秀队伍参加全省复赛和决赛。
(2)初赛阶段
专家评审:参赛单位提供专家评委,各单位进行互评,即本培养单位组织评委通过网络平台对其他单位的团队评分。网络评审为盲评,网络评审分数采用“去掉一个最高分去掉一个最低分,取均分”的方法。
社会评审:为提高案例大赛的高校影响力,在初赛设置点“赞”环节。点“赞”功能面向社会各单位开放,根据各团队在初赛获得“赞”的数量,评选出初赛阶段“最佳人气奖”。通过点赞数产生一个“最佳人气奖”团队。
(3)复赛阶段
晋级复赛的22支团队通过抽签两两分组,一对一淘汰。分组双方需在24小时内互相研究、分析对方在初赛提交的案例及解决方案,并就对方案例提出己方的解决方案,双方通过现场陈述与辩论展现自身能力水平。
评审方式:专家根据陈述辩论情况投票决定晋级决赛的11支团队。
(4)决赛阶段
晋级决赛的12支团队(含承办单位直接晋级决赛的团队)需在16小时内研究、分析其余晋级队伍在初赛提交的案例及解决方案。决赛时,各队需依次陈述己方在初赛提交的案例及解决方案,并接受其余晋级队伍及评委的现场提问。
评审方式:专家根据参赛队伍案例陈述与提问情况进行评分。根据专家评分情况,采用“去掉一个最高分去掉一个最低分,取平均分”的方法,最终确定各参赛队伍的排名。
附注:复、决赛阶段每家联合发起单位至少推荐两名学术界评审专家和一名实务界专家报送联盟秘书处和主办单位,由主办单位根据实际情况选用评审专家。评审专家采用晋级队伍指导教师回避的原则,要求副教授以上职称,且实际参与MPAcc相关课程教学。
5.比赛流程(复赛、决赛)
5.1复赛
(1)22支晋级复赛的团队提前24小时通过抽签两两分组,一对一淘汰。
(2)分组双方需在24小时内互相研究、分析对方在初赛提交的案例及解决方案,并就对方案例提出己方的解决方案。
(3)11组团队分为四个赛场同时进行比赛,每个赛场配奇数个现场评委,每组双方通过现场陈述与辩论展现自身能力水平,由评委通过现场投票的形式决定晋级决赛的团队。
(4)具体安排
复赛前两日,各队参加抽签。复赛前一日,承办单位根据抽签情况向各队伍下达比赛用案例。复赛当天14:00至16:00,各分组队伍依次进行比赛。
流程如下表:

5.2决赛
(1)晋级决赛的团队需在16小时内研究、分析其余晋级团队在初赛提交的案例及解决方案。
(2)各晋级决赛团队需依次陈述己方在初赛提交的案例及解决方案,并接受其余晋级队伍及评委的现场提问。
(3)评委现场评分,并根据得分情况确定各队排名。
(4)具体流程
决赛前16小时,参赛队伍(含承办单位直接晋级决赛的团队)通过抽签三三分组并抽取主客顺序,比赛时,同组三支队伍同时上场,一主两客,主队陈述,客队提问,主队回答,循环三轮,比赛结束。由评委直接评分。承办单位向各队伍提供比赛用案例。决赛当天(9:30至12:30)直接评出各参赛团队名次。
决赛阶段比赛流程如下表:

每场比赛所有队伍陈述完毕后,承办单位将汇总每支队伍的陈述得分及提问得分,得出每支队伍的总得分(总得分采取去掉最高分和最低分计算平均分的方法)。
6.参赛资格
各培养单位MPAcc、MAud研究生及校友可自由组队参赛,各MPAcc培养单位的本科生也可参加比赛,建议各单位队伍成员包含研究生和本科生,其中本科生不超过2人,每支队伍成员为5-6人,队长为研究生担当,队员排序与内部分工明确,禁止同一人隶属于不同队伍,参赛团队应邀请老师或实务界专家担任指导老师,每支队伍的指导老师不得超过2人。为体现案例大赛的广泛参与性,目前已经取得MPAcc专业培养而未有MPAcc学生的单位可以选派优秀本科生参加本次案例大赛。
7.复赛参赛队伍
大赛组委会设定复赛参赛队伍名额为22支。
为了体现湖北省MPAcc学生案例大赛的交流性,竭力使联盟各单位参与其中,大赛组委会根据网络评审得分,原则上每个联盟单位分析报告网络评分最高的一支队伍进入复赛,承办单位得分最高的一支队伍直接进入决赛、另一支队伍进入复赛。若出现同分,则由参赛单位自行选出一支队伍参加复赛,复赛剩余名额按照网络评分由高到低顺序确定。
8.评委人员结构组成
为保证MPAcc学生案例大赛公平公正的进行,大赛组委会要求各联盟单位或参赛单位在案例大赛网络评审阶段至少安排3名以上专家参与案例的评审。复、决赛阶段每个联盟单位至少推荐两名学术界评审专家和一名实务界专家报送联盟秘书处和主办单位,进入评审专家库,由主办单位根据实际情况选用评审专家。评审专家采用晋级队伍指导教师回避的原则,要求副教授以上职称,且实际参与MPAcc相关课程或者进行研究生指导。
复赛中每场比赛评委人数不得低于5人,其中实务界专家不得低于2人,决赛中每场比赛评委人数不得低于15人,其中实务界专家不得低于6人。
9.关于学生案例报告特别说明
(1)为提高学生案例大赛的案例可执行性,所有参赛单位提交的案例报告需经所研究案例单位的授权,在提交案例时一并提交所研究案例单位的授权书(授权书见附件)。
(2)案例报告提交时需经参赛学生所在学校院系或MPAcc中心领导签字和盖公章(见授权书附件)。
(3)参赛单位所提交的案例报告在中国知网查重率低于20%,中国知网查重率等于或大于20%的参赛队伍直接取消参赛资格,且不得再次推荐。
10.本次大赛案例调研方向
疫情背景下企业风险管理与财务战略
11.奖项设置
特等奖:2支团队,现金奖励人民币4000元及证书。
一等奖:4支团队,现金奖励人民币3000元及证书。
二等奖:6支团队,现金奖励人民币2000元及证书。
三等奖:11支团队,现金奖励人民币1000元及证书。
优秀奖:复赛团队(特、一、二、三等奖团队除外)颁发证书。
优秀指导教师奖:12名,为进入决赛的队伍的指导教师颁发证书。
个人单项奖:4名(最佳表现奖),颁发证书。
最佳人气奖:1名,颁发证书。
12.大赛组委会联系方式
各单位报名及案例提交邮箱:
hbmpacc@126.com
大赛组委会联系人及电话:
代 文 13006186350
吕道忠 15927272725
湖北省会计硕士专业学位联盟
2021年12月8日
附件
湖北省MPAcc学生案例大赛
企业授权书
湖北省MPAcc学生案例大赛组委会:
参赛学校单位:
参赛案例名称:
参赛团队名称:
本企业授权该团队在实地调研的基础上围绕本单位撰写案例,该团队撰写案例符合本企业实际情况,本企业对案例涉及的内容资料没有异议。
特授权该团队使用本案例参加湖北省MPAcc学生案例大赛。
所有案例作者签名(手填):
参赛单位MPAcc负责人签字(手填):
参赛单位学院(或MPAcc中心)盖章:
企业盖章:(企业二级单位以上)
日期: 年 月 日