湖北省第六届“立信杯”MPAcc学生案例大赛复赛二十二强分组对阵揭榜!

湖北省MPAcc学生案例大赛本着“平等合作、互利互惠、公平公开”的原则,是由湖北省会计硕士专业学位联盟发起,湖北省各MPAcc培养单位共同参与的学生赛事。
首页 新闻动态 MPAcc快讯 湖北省第六届“立信杯”MPAcc学生案例大赛复赛二十二强分组对阵揭榜!

湖北省MPAcc学生案例大赛本着“平等合作、互利互惠、公平公开”的原则,是由湖北省会计硕士专业学位联盟发起,湖北省各MPAcc培养单位共同参与的学生赛事。

湖北省前五届MPAcc学生案例大赛分别由湖北经济学院、武汉工程大学、武汉轻工大学、湖北工业大学和武汉纺织大学承办并取得了巨大的成功和广泛的影响。湖北省第六届MPAcc学生案例大赛(以下简称大赛)由湖北民族大学承办。大赛通过组织MPAcc学员或本科生学员亲历企业实践、模拟管理决策、比拼解决方案,培养并提升学生发现、分析、解决企业实际问题的能力,同时促进不同培养单位间MPAcc学员的交流与沟通,为学员参加中国MPAcc学生案例大赛打下良好的基础。联盟各单位携手并进,共谋发展,共同为社会培养更多懂理论、善思辨、会实践的创新型会计专业人才,共同助力湖北会计硕士教育事业的高质量发展。

国际时局风云动荡,全球经济跌宕起伏,人工智能日新月异,科技创新如火如荼,本届大赛主题调研方向为“数智化变革赋能管理会计创新,提升企业核心竞争力”,紧扣当下时代主题,为企业科技创新、经济增长献策助力,具有现实意义。

在联盟各单位的共同努力、共同参与下,本届大赛收到湖北省17家MPAcc培养单位共计43支参赛队伍的案例报告。所有案例报告需要通过大赛组委会查重并达到要求(中国知网查重率低于20%)。大赛案例在4月8日开始网络评审,参赛单位提供专家评委。为使案例大赛的评审更加公平公正,本届大赛的案例评审分A、B区进行互评,A、B区由大赛组委会对参赛的17个单位进行抽签分出,A区培养单位组织评委通过网络平台对B区参赛单位的团队案例进行评分,B区培养单位组织评委通过网络平台对A区参赛单位的团队案例进行评分。每份案例送审至五家(案例报告所属单位除外)不同的单位,最终网络评审分数采用“去掉一个最高分,去掉一个最低分,取均分”的方法得出大赛案例评审分即最终得分。按照大赛规则产生进入复赛的二十二支队伍,进入二十二强的队伍将进行第二阶段复赛的角逐。

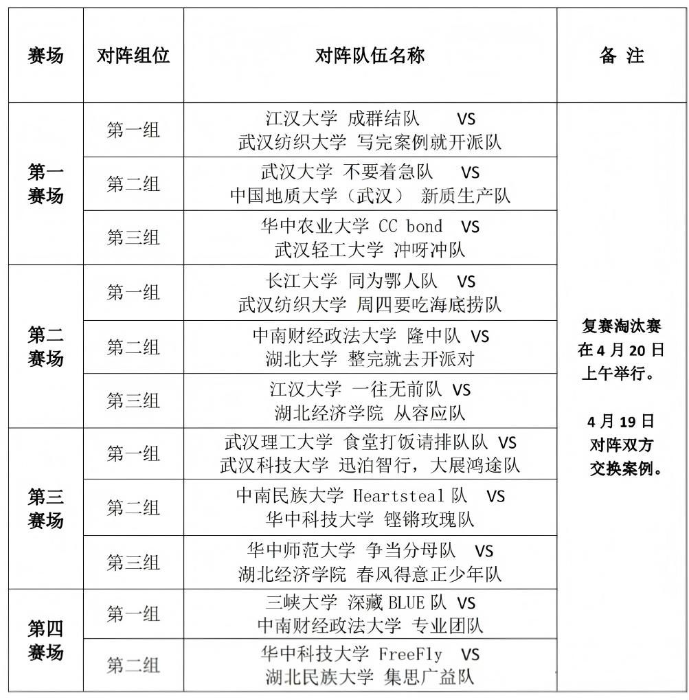
2024年4月19日上午,在湖北民族大学现场,参赛单位共同参与公开透明的抽签仪式,通过抽签分组,产生复赛二十二强队伍的对阵结果,具体如下表。复赛(淘汰赛)于4月20日上午在湖北民族大学举行。

复赛二十二强分组对阵表

15932_ih8f_5479.jpg说明:对阵组位即为对阵组的开场顺序,对阵队伍名称的先后顺序即为每组队伍的开始顺序。

请联盟各单位通知各自的队伍准备复赛,复赛时间是2024年4月19日。预祝各单位各队在复赛中赛出水平,赛出成绩。


湖北省会计硕士专业学位联盟

湖北省第六届MPAcc学生案例大赛组委会

2024年4月19日

 

大赛秘书处:武汉财通教育

联系电话:027-87786458

微信公众号或邮箱留言:

hbmpacc@126.com

 
438    2024-04-19 12:21:58